当前位置: > 学术报告 > 理科 > 正文

理科

2015年第六届西部有机化学论坛

发布时间:2015-11-07 浏览:

活动类别:2015年第六届西部有机化学论坛

活动时间:08:00

活动日期:2015-11-7

地点:文澜楼B段一楼报告厅

主办单位:西部有机化学论坛组委会 bwin必赢唯一官方网站化学化工学院

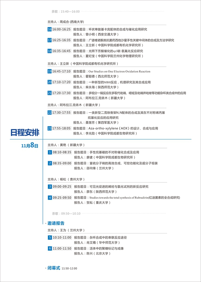
活动日程安排: